- 人材募集<募集要項>一般社団法人はやぶさ福祉会では広く人材を募集しています。募集要項をご覧のうえ、ご応募ください。

枕崎市「火の神公園」
枕崎市、南さつま市の4つの拠点で<福祉サービス>を展開しています。
事業内容:児童発達支援・放課後等デイサービス・共同生活援助・短期入所(空床型)・ 日中一時支援
支援プログラム

スタッフ毎年、アンケートのご協力ありがとうございます。評価表はコチラです。
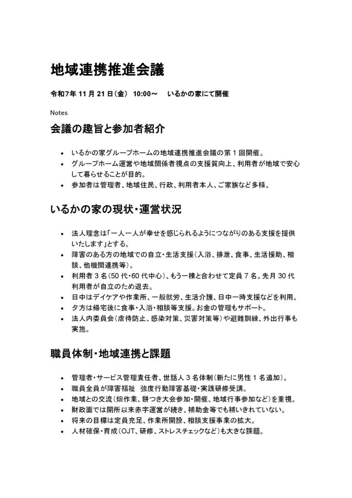
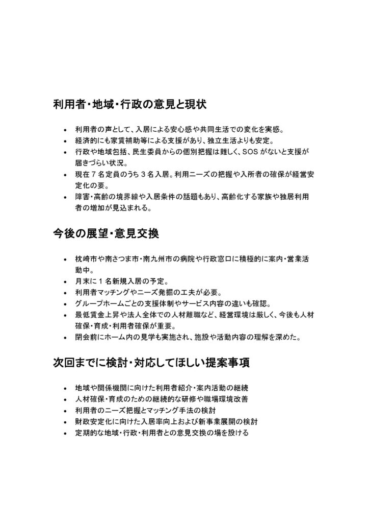
地域連携推進会議議事録











事業内容:児童発達支援・放課後等デイサービス・共同生活援助・短期入所(空床型)・ 日中一時支援

スタッフ毎年、アンケートのご協力ありがとうございます。評価表はコチラです。









